Scrigroup - Documente si articole

     

HomeDocumenteUploadResurseAlte limbi doc
AeronauticaComunicatiiElectronica electricitateMerceologieTehnica mecanica


Masurarea parametrilor amplificatoarelor operationale

Electronica electricitate



+ Font mai mare | - Font mai mic



Masurarea parametrilor amplificatoarelor operationale

I. Teoria lucrarii

I.1. Principalii parametrii de regim dinamic ai amplificatorului operational (AO), sunt:



amplificarea de mod diferential in bucla deschisa , definita conform relatiei (1) pentru schema din fig.1.a, este dependenta de tensiunile de alimentare ale AO si de rezistenta de sarcina ; valorile tipice sunt de ordinul a 105106 ; (1)

impedanta de intrare diferentiala, , definita conform relatiei (.2) pentru fig.1.a :    (2) si are valori de ordinul a catorva zeci sau sute de kW

impedanta de intrare de mod comun , definita pentru o tensiune aplicata simultan pe cele doua intrari ale AO fata de masa are valori tipice foarte mari (zeci, sute de MW

factorul de rejectie a modului comun , ce reprezinta o masura a contributiei tensiunii de mod comun de la intrare la tensiunea de iesire a AO (fig.1.b) ; are valori de 103105 ;

impedanta de iesire a AO cu bucla deschisa ; este de ordinul a catorva zeci sau sute de W

banda de trecere a AO, definita ca frecventa la care amplificarea diferentiala in bucla deschisa scade cu 3 dB fata de valoarea ei in curent continuu ; este foarte mica, la bA741, circa 10Hz ;

I.2. Datorita nesimetriei schemei electronice a AO, caracteristica de transfer a acestuia nu trece prin originea axelor (fig.1.c) ; pentru caracterizarea abaterilor, se definesc :

tensiunea de decalaj raportata la intrare, ;

curentul de polarizare , definit ca semisuma curentilor de intrare (fig.1.d) (3);

curentul de decalaj , definit ca diferenta dintre curentii de intrare, luat intotdeauna cu semnul + (4) ;

derivele termice ale acestor trei marimi, adica variatiile lor determinate de modificarea temperaturii de lucru.

I.3. Parametrii circuitului de iesire al AO caracterizeaza disponibilitatile AO de a comanda o sarcina data :

tensiunea maxima de iesire pentru semnal nedistorsionat, , definita prin caracteristica de transfer din fig.1.c ; depinde de tensiunile de alimentare ale AO si de sarcina ;

viteza de variatie a tensiunii de iesire a AO, , masurata in V/ms, indica panta maxima a tensiunii de iesire in cazul excitatiei cu semnal mare la intrare si este determinata de banda de trecere a AO si de structura etajului final (fig.1.e) ; se foloseste relatia : (5) ;

raspunsul tranzitoriu al AO, definit pentru un impuls de amplitudine mica, AO functionand pe o sarcina capacitiva, in montaj de repetor de tensiune ; este determinat de caracteristica de frecventa a AO ;

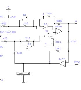
I.4. Masurarea unora dintre parametrii AO se face cu o schema de compensare in care se foloseste un AO auxiliar intr-o bucla de reactie negativa, asa cum se vede in fig. 2.

Tensiunea la iesirea amplificatorului de masura, , se poate deduce sub forma : (6)

In functie de starile comutatoarelor si si de valorile tensiunilor si rezulta urmatoarele combinatii utile :

inchis

inchis

deschis

deschis

deschis

inchis

inchis

deschis

inchis

inchis

inchis

inchis

inchis

inchis

inchis

inchis

Prin s-a notat raportul : >>1

Rezulta urmatoarele relatii de calcul, presupunand >> r :

tensiunea de decalaj raportata la intrare : (7)

curentul de decalaj : (8)

curentul de polarizare : (9)

amplificarea de tensiune in bucla deschisa : (10)

factorul de rejectie a modului comun : (11)

I.5. Masurarea parametrilor circuitului de iesire al AO se realizeaza cu ajutorul unei scheme elementare de amplificare. Pentru tensiunea maxima de la iesire, , se foloseste schema de amplificator neinversor din fig.3, cu semnal sinusoidal la intrare care sa produca limitarea tensiunii la iesire, iar pentru viteza de variatie a tensiunii de iesire, aceluiasi circuit i se aplica impulsuri de amplitudine mare care sa determine limitarea tensiunii de iesire ca in fig.1.e. Raspunsul tranzitoriu se masoara pentru un repetor de tensiune ce lucreaza pe o sarcina capacitiva si excitat cu un impuls de amplitudine mica.

II. Desfasurarea lucrarii

inchis

inchis

r =47 W

r =47 W

VL1=3V

=

deschis

deschis

r+Rg=47+27 K

r+Rg=47+27 K

VL2=5.7V

=(+)

deschis

inchis

r+Rg=47+27 K

r+Rg=47+27 K

VL3=12.4V

= (++0,5)

inchis

deschis

r =47 W

r =47 W

VL4= -3.8V

=(-+0,5)

inchis

inchis

r =47 W

r =47 W

+10 V

VL5=2.58V

=(/+)

inchis

inchis

r =47 W

r =47 W

-10 V

VL6=2.42V

=(-/+)

inchis

inchis

r =47 W

r =47 W

+10 V

1.75 V

= - (-1)/

inchis

inchis

r =47 W

r =47 W

-10 V

4.25 V

= + (-1)/

II.1. Se conecteaza bornele 6 si 7 la masa. Se masoara tensiunile si pentru cele patru combinatii ale comutatoarelor si . Folosind relatiile (7), (8) si (9) se determina tensiunea de decalaj, , curentul de decalaj, , si curentul de polarizare,

; VD=3 mV

; ID=100 nA

; IB=300 nA

Rezultatele obtinute in urma masuratorilor efectuate :

T

T

II.2 Se masoara factorul de rejectie a surselor de alimentare. In acest scop, se modifica tensiunile de    alimentare simultan la 10 V, realizand = 5V. Se masoara noua valoare a tensiunii de decalaj, , si se determina factorul de rejectie a surselor de alimentare cu relatia :

Ualimentare

VL1

VD

3 V

3 mV

2.5 V

2.5 mV

SVR; SVR=100 mV / V

II.3. Comutatoarele si raman pe pozitia inchis (rezistentele scurcircuitate), iar borna 6 ramane conectata la masa; la borna 7 se masoara tensiunea =10 V, reglabila cu potentiometrul P2 si apoi se masoara . Se regleaza = -10 V si se masoara tensiunea . Se determina amplificarea de tensiune in bucla deschisa, cu relatia (10).

Determinarea lui A0 - amplificarea de tensiune in bucla deschisa :

A0=1.25*105

Se masoara impedanta de iesire a AO. Pentru aceasta, in conditiile normale de lucru (alimentare la 15 V si =10 V), se masoara amplificarea de tensiune in gol, si apoi, aceeasi marime intr-o sarcina =1kW (conectand bornele 5 si 10 impreuna). Rezistenta de iesire se calculeaza cu expresia : (13).

Determinarea impedantei de iesire a AO:

Ualim=15 V ; VR=U=10 V; A0=1.25*105 ; RS=103 W

V'L5=1.98 V ; V'L6=2.15 V T A0S= ; A0S = 1.17*105

; R0=68 W

II.4. Comutatoarele si raman inchise pana la sfarsitul lucrarii. Se conecteaza borna 7 la masa si se regleaza cu potentiometrul tensiunea de mod comun care se masoara la borna 6. Pentru =10 V se masoara iar pentru = -10 V se masoara si apoi se determina cu relatia (14.11).

Determinarea CMR (Factorul de rejectie pe modul comun):

=10 V T VL7=1.75 V

= -10 V T VL8=4.25 V

; CMR=8*103

II.5. Se trece comutatorul K pe pozitia b, deconectand circuitul amplificatorului operational auxiliar. Se realizeaza schema de amplificator neinversor, cupland borna 9 la masa. Se aplica semnal sinusoidal de frecventa 200 Hz la borna 8 si se mareste nivelul pana cand semnalul de la iesire (borna 5) incepe sa fie limitat, determinandu-se astfel , ce se citeste pe osciloscop. Se va masura pentru AO alimentat la 15 V si la 10 V fara sarcina si cu sarcina = 1 kW (borna 10).

Pentru semnal sinusoidal de amplitudine 45 mV si frecventa 200 Hz aplicat pe intrarea neinversoare a AO se obtine limitarea semnalului.

1. AO alimentat la 15 V :

1.a    Fara sarcina RS :

1.b Cu sarcina RS :

2. AO alimentat la 10 V :

2.a    Fara sarcina RS :

2.b Cu sarcina RS :

Tabel de date si rezultate:

U

RS

V0max

AO alimentat cu

14.9 V

15 V

1 KW

14.6 V

AO alimentat cu

V

10 V

1 KW

V

II.6. La intrarea 8 a amplificatorului neinversor se aplica impusuri de frecventa f = 5 kHz si cu amplitudinea de 5 V (factorul de umplere fiind 0,5) ; la iesire se constata saturarea bilaterala a AO si se determina viteza de variatie a tensiunii de iesire, cu relatia (5).

Baza de timp a osciloscopului : 1ms/div

Tensiunea raportata la diviziuni : 5mV/div

Se constata din figura de mai sus limitarea bilaterala a AO , pentru :

DV=14.9 V si Dt=0.04,adica ; deci SR=0.38 V/ms.

II.7. Pentru montajul repetor de tensiune (borna 9 lasata in aer), incarcat cu o sarcina capacitiva (bornele 5 si 11 cuplate impreuna), se aplica la borna 8 impulsuri de amplitudine 0,1 V si perioada 5 ms si se vizualizeaza tensiunea de la iesirea AO. Se masoara timpul de crestere (intre 0,1 si 0,9 din valoarea finala) si valoarea maxima a supracresterilor.

Baza de timp a osciloscopului : 1ms/div

Tensiunea raportata la diviziuni : 5mV/div

Timpul de crestere tCR=1.8ms.

Observatii si concluzii:

Impedanta de intrare de mod comun, Zic , definita pentru o tensiune aplicata simultan pe cele doua intrari fata de masa, are valori tipice foarte mari (zeci, sute MΩ).

Impedanta de iesire a AO cu bucla deschisa, Z0 , este de ordinul a cateva zeci sau sute de Ω.

Factorul de rejectie de mod comun, CMR, ce reprezinta o masura a contributiei tensiunii de mod comun de la intrare la tensiunea de iesire a AO are valori de 103-105.

Amplificarea de mod diferential in bucla deschisa, A0, este dependenta de tensiunile de alimentare ale AO si de rezistenta de sarcina. Valorile tipice sunt de ordinul a 105-106.

Impedanta de intrare diferentiala, Zi, are valori de ordinul a catorva zeci sau sute de kΩ.



Politica de confidentialitate | Termeni si conditii de utilizare



DISTRIBUIE DOCUMENTUL

Comentarii


Vizualizari: 1333
Importanta: rank

Comenteaza documentul:

Te rugam sa te autentifici sau sa iti faci cont pentru a putea comenta

Creaza cont nou

Termeni si conditii de utilizare | Contact
© SCRIGROUP 2025 . All rights reserved