| CATEGORII DOCUMENTE |
| Aeronautica | Comunicatii | Electronica electricitate | Merceologie | Tehnica mecanica |
Amplificatoare finale de putere
Amplificator de 60 W
Schema este luata de la Radio Plusar . La intrare are nevoie de 20 W si livreaza la iesire 60-70 W . Se alimenteaza cu 14 V la 8 A . A doua armonica este atenuata cu aproape 45 dB , ceea ce inseamna ca e tocmai bun . Cablajul este dublu placat si se deseneaza ca in a doua figura , lasand partea de jos acoperita cu cupru si eventual cositorita . Finalul trebuie foarte bine racit . Se va monta pe un radiator cat mai mare si n-ar strica sa-i puneti un cooloer . L5 este o spira din cupru cu diametrul de 6mm . C4 , C6 , C7 , C8 se monteaza cat mai aproape de baza tranzistorului .


Amplificator liniar de 180 W cu BLX15
Amplificatorul scoate 150 W pentru 25 W la intrare la 100 MHz . Tranzistorul trebuie bine racit . Se alimenteaza la 28V si 7 A . Va sfatuiesc sa ii faceti protectie la supratensiune si suprasarcina . C4 si C5 se vor monta cat mai aproape de capsula .

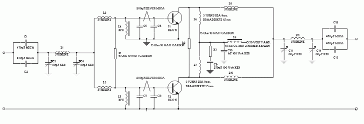
Amplificator final de 300 W cu doua BLX15
ATENTIE !!! Construirea si folosirea acestui amplificator este curata nebunie
Schema este luata de la Radio Plusar . Cei doi tranzistori produc la iesire impreuna 300 W pentru o putere de intrare de 40 W la 100 MHz . Tranzistorii trebuie foarte bine raciti ca daca nu va dati seama ce iese (house on fire) Montatii pe o suprafata cat mai mare si puneti-le vro' doua coolere cat mai mari . Montajul se realizeaza pe un cablaj dublu placat , lasand partea de jos acopreita cu cupru si pe partea cealalta desenul din a doua figura . Nu va sfatuiesc sa alimantati tranzistoarele la o tensiune mai mare de 30V . Bineinteles ca va fi nevoie de aproximativ 15 amperi pentru alimentare . (Sa va vad cum ii faceti stabilizator si protectie !?) Ca transformator va recomand sa rebobinati un traf de sudura alta solutie nu cred ca exista . Poate doar o sursa in comutatie care e destul de scumpa . C5 , C6 , C7 , C8 se vor monta cat mai aproape de capsula tranzistorului .
Filtru pentru 100 MHz
60-100 W
Pentru dimensionarea bobinelor descarcati programul Calcule RF v1.53.exe ----https://fmsound.tripod.com/index/final.html

Schemele au fost testate si functioneaza
|
Politica de confidentialitate | Termeni si conditii de utilizare |
Vizualizari: 1984
Importanta: ![]()
Termeni si conditii de utilizare | Contact
© SCRIGROUP 2025 . All rights reserved