| CATEGORII DOCUMENTE |
| Aeronautica | Comunicatii | Electronica electricitate | Merceologie | Tehnica mecanica |
Circuitele PLL (Phase Locked Loops) sunt sisteme automate dupa abatere, ca in figura 6.1, care actioneaza pentru mentinerea constanta a frecventei f 0 a semnalului de iesire, egala cu valoarea frecventei fi a prescrierii. Circuitele PLL se mai numesc si circuite cu calare pe faza.
1. Schema bloc a unui circuit PLL
Fig. 6.1.

Fig. 6.2.
Schema bloc din figura 6.2 are in componenta un comparator CP al frecventelor tensiunii Vi si tensiunii V0 , un oscilator OCT comandat in tensiune de valoarea semnalului de eroare si un filtru FTJ trece jos. Oscilatorul oscileaza liber pe frecventa f0 .Tensiunea de abatere modifica valoarea frecventei oscilatorului astfel incat fo sa fie egala cu fi (f0=fi). Daca f0 a ajuns egal cu fi spunem ca cele doua semnale (Vi si Vo) sunt calate sau ca circuitul PLL s-a calat pe frecventa fi.
Comparatorul este un circuit de multiplicare a doua semnale
Vi=V1sinωit si V0=V0sin (ω0t+θ) al carui rezultat este
V3=ViVo=(ViVo/2).
Filtrul trece jos are o caracteristica de frecventa, ca in figura 6.3, care permite transferul de la intrarea V3 la iesirea V4 a tensiunilor a caror frecventa indeplinesc conditia
f<fj ω<ωj,
avand drept rezultat tensiunea V4=KV3 , unde K este o constanta.
FTJ actioneaza deci pentru eliminarea componentelor tensiunii V3 de frecventa f0+f .La iesire se obtine
V4=K (ViV0/2)cos[(ωi-ωo)t-θ].
Daca ωi este apropiat de ωo, atunci Δω=ωi-ωo, se situeaza in zona liniara a caracteristicii FTJ si K=ct. Daca ωi-ωo<ωj si tensiunea V4 de comanda a OCT este corespunzatoare modificarii f0 catre valoarea φ.
In acest caz spunem ca frecventa fi este in interiorul benzii de captura (Bc) si OCT se poate cala pe aceasta frecventa . Avem
2|fi-f0|<Bc
Daca ωi este departe de ω0 atunci :
Δω=ωi-ωo>ωj,
Coeficientul de transfer K este
foarte mic, tensiunea de comanda este V4=KV3=foarte mica si
determina mici modificari ale valorii frecventei f0. OCT nu poate aduce f0 la fi
PLL nu se poate
cala pe frecventa fi
Dupa ce PLL s-a calat pe frecventa fi f0=fi T
V4=K(ViV0/2)cosθ, T
Pentru ca tensiunea de cala V4=0 la
ca
T
defazajul dintre cele doua tensiuni Vi si V0, in
conditiile calarii PLL este egal cu
.
Dupa sincronizarea celor doua frecvente fi si f0, la modificarea φ PLL va modifica f0 pentru a urmarii variatiile frecventei tensiunii de intrare, numai daca variatia lui φ se incadreaza in interiorul benzii de urmarire a PLL
2|fi-f0|<Bu.
Banda de urmarire este definita de parametrii PLL(OCT,FTJ). Raspunsul PLL la modificarea fi poate fi amortizat sau aperiodic, ca in figura 6.4, dupa cum bucla PLL defineste un sistem de ordinul 1 sau ordinul 2.

![]()
f f
![]()

![]()
![]()
![]()
![]()
![]()
![]()
t t
Fig. 6.4.
6.2. Demodularea semnalelor MF cu circuite PLL
Schema din fig.6.1 poate fi desenata ca in figura 6.5.
Daca Vi este un semnal modulat in frecventa
fi=f0+ω(t)Δf,
in cazul in care circuitul PLL este calat ( adica f0=fi ) tensiunea este
V4=Kftj(ViV0/2)cosθ=Kftj(ViV0/2)cos[ω(t)Δt] T
V4 ω(t)
Fig. 6.5.
Fig. 6.6.

βE565-FTJ
La borna (7) se poate conecta un singur condensator C, sau un grup R2C.
V4=(R1||Zc)Ic1=(R1||Zc)gm
dar Ic1=gm
Functia de transfer cand : Zc=1/j C
F(jw)=V4/V3=gm R1/(1+j R1C) =R1C pol
Functia de transfer cand: Zc=(1/j C)+R2
F(j )= F0(1+ ω)/[(δ1+δ2)Jω+1]
Circuitul integrat βE 561
Fig. 6.7.

OCT este un oscilator de inalta frecventa realizat cu tranzistori cu cuplaj prin emitor, a carui schema este prezentata in figura 6.8.

Fig. 6.8.
Tranzistoarele T12 si T13 functioneaza in contratimp, incarcand si descarcand condensatorul Co cu, curentul constant I21 sau I23 furnizat de sursele de curent. Tensiunile de colector vC12 si vC13 raman aproximativ constante si egale cu VCC pentru tranzistorul blocat si cu VCC - VR = VCC - R1(I21 + I23), pentru tranzistorul in conductie. Diodele D1 si D2 limiteaza pe VR la circa 0,7V.
Tensiunile de iesire sunt preluate prin repetoarele T11 si T14.
Daca initial T12 este blocat, iar T13 conduce,
vc12 VCC , vC13 = VCC - vR1 = VCC - R1(I21 + I23).
Tensiunea la bornele condensatorului Co va avea deci o variatie uniforma dvC / dt = - I21 / Co , ca in figura 6.9.
Tranzistoarele T14 si T14 intra in conductie cand vE1 devine cu 2vBE mai mic decat vC1. In momentul comutarii tensiunea pe condensatorul Co are valoarea -R1( I21 +I23 ), iar potentialul colectorului T12 scade la VCC - VR. Ca urmare, polarizarea tranzistoarelor T11 si T13 devine insuficienta si ele se blocheaza. Condensatorul Co se incarca in sens contrar, iar tensiunea la bornele sale atinge in final valoarea +2R1( I21 + I23 ).
Incarcarea fiind liniara, duratele celor doua impulsuri sunt :
t1 = 2R1( I21 +I23 )Co /I21 ;
t2 = 2R1( I21 +I23 )Co /I23 .
De aici rezulta frecventa semnalului generat de OCT : fosc =1/( t1 + t2 ) = 1 / ( 8R1Co ), in cazul cand I21 = I23 .
Cand semnalul VR
atinge limita vD, relatiile de mai sus devin f = I/4vDCo
daca I21 = I23 .
Fig. 6.9.

In cazul circuitului βE 561, frecventa poate fi comandata cu ajutorul curentului de polarizare IC, al etajului amplificator A2. Condensatorul se alege conform relatiei Co = 300/fosc pF .
Comanda se face prin semnalul vo furnizat de FTJ(in functionarea normala a buclei PLL), sau din exterior.
Comanda externa se poate face la terminalul 6 la care se aplica tensiuni mai mici decat 2vD si la terminalul 7 la care se conecteaza o rezistenta intre 5 si 20 KΩ.
Date de catalog pentru BE 561
Valori limita absolute
Tensiunea de alimentare 25V
Tensiunea diferentiala de intrare 1V
Puterea disipata 300 mW
Temperatura de functionare 0 . . . 70o C
Caracteristici electrice tipice
Limitele frecventei OCT 0.1 Hz - 30 MHz
Curentul de alimentare 10 mA, la VCC = 18 V
Semnalul minim de intrare pentru sincronizare 100 μV
Tensiunea de c.c. la intrare 4 V
Tensiunea de c.c. la iesire 14 V
Amplitudinea disponibila la iesire (terminalul 9) 4 Vv - v
Impedanta de intrare 2 KΩ || 4 pF
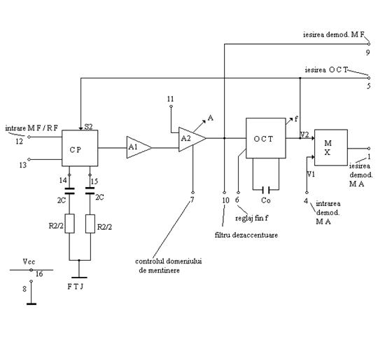
Demodulator MF cu BE 561
Semnalul MF se aplica la intrarea CP, iar semnalul demodulat se obtine la iesirea A2. Semnalul MF trebuie sa aiba amplitudinea mai mare ca 120μV. Relatiile de calcul pentru elementele circuitului sunt :
capacitatea condensatorului C apartinand FTJ : C 13,30 / f μF, unde f este largimea de banda pentru semnalul demodulat
Fig. 6.10.

capacitatea condensatorului Co
: Co 300 / fosc pF unde fosc = fpurtator
este exprimata in MHz .
In figura 6.10 este prezentat un demodulator MF in conditiile
fp = fosc = 10,7 MHz, fm = 1 kHz, Δf = 75 kHz rezulta C = 0,5 nF,Co = 27 pF.
Demodulator MA cu BE 561
Circuitul multiplicator M permite demodularea semnalelor modulate in amplitudine (MA), avand fp = 30 MHz si amplitudinea mai mare ca 170μV. Multiplicatorul trebuie sa primeasca la intrarea sa semnalul MA si un semnal de frecventa purtatoarei, sincron cu semnalul MA.
Bucla PLL este utilizata pentru refacerea purtatoarei. Daca aceasta are frecventa fp = f1 = fosc, la iesirea OCT rezulta un semnal sincron cu s1, dar defazat cu 90 o . Pentru ca semnalele s1 si s2 (la iesirea OCT) sa rezulte in faza, sau defazate cu 180 o, inainte de a fi aplicat la intrarea buclei PLL, s1 este trecut printr-o retea de defazare RC, ca in figura 6.11.
Fig. 6.11.

Alegand R1 = R2 = Ri = 2k (Ri fiind rezistenta de intrare la terminalul 13) si C1 = C2 se poate arata ca filtrul introduce la frecventa 1 / 2πRC un defazaj de 90 o.
In figura 11 se indica un demodulator MA pentru un semnal avand fp = 1MHz, fm = 1 kHz si amplitudinea purtatoarei de 1,4 mV.
Fig. 6.12.

Componentele se aleg conform relatiilor :
Co = 300 / fosc = 300 / 1 MHz = 300 pF
C1 = 1 / 2πR1fosc = 1 / (2π * 2 *10 3 * 10 6) = 100 pF
C 13,3 / fm = 13,3 / 10 3 μF = 13,3 nF ,
Pentru care valori se obtine schema din figura 6.12.
|
Politica de confidentialitate | Termeni si conditii de utilizare |
Vizualizari: 3409
Importanta: ![]()
Termeni si conditii de utilizare | Contact
© SCRIGROUP 2025 . All rights reserved